Классификация
Степень интеграции
В СССР были предложены следующие названия микросхем в зависимости от степени интеграции (указано количество элементов для цифровых схем):
- Малая интегральная схема (МИС) — до 100 элементов в кристалле.
- Средняя интегральная схема (СИС) — до 1000 элементов в кристалле.
- Большая интегральная схема (БИС) — до 10000 элементов в кристалле.
- Сверхбольшая интегральная схема (СБИС) — до 1 миллиона элементов в кристалле.
- Ультрабольшая интегральная схема (УБИС) — до 1 миллиарда элементов в кристалле.
- Гигабольшая интегральная схема (ГБИС) — более 1 миллиарда элементов в кристалле.
В настоящее время название ГБИС практически не используется (например, последние версии процессоров Pentium 4 содержат пока несколько сотен миллионов транзисторов), и все схемы с числом элементов, превышающим 10000, относят к классу СБИС, считая УБИС его подклассом.
Технология изготовления
- Полупроводниковая микросхема — все элементы и межэлементные соединения выполнены на одном полупроводниковом кристалле (например, кремния, германия, арсенида галлия).
-
Плёночная микросхема — все элементы и межэлементные соединения выполнены в виде плёнок:
- толстоплёночная интегральная схема;
- тонкоплёночная интегральная схема.
- Гибридная микросхема — кроме полупроводникового кристала содержит несколько бескорпусных диодов, транзисторов и(или) других электронных компонентов, помещённых в один корпус.
Вид обрабатываемого сигнала
- микросхема аналоговая
- микросхема цифровая
- Микросхема аналого-цифровая
Аналоговые микросхемы — входные и выходные сигналы изменяются по закону непрерывной функции в диапазоне от положительного до отрицательного напряжения питания.
Цифровые микросхемы — входные и выходные сигналы могут иметь два значения: логический ноль или логическая единица, каждому из которых соответствует определённый диапазон напряжения. Например, для микросхем ТТЛ-логики при питании +5 В диапазон напряжения 0…0,4 В соответствует логическому нулю, а диапазон 2,4…5 В соответствует логической единице. Для микросхем ЭСЛ-логики при питании −5,2 В: логическая единица — это −0,8…−1,03 В, а логический ноль — это −1,6…−1,75 В.
Аналого-цифровые микросхемы совмещают в себе формы цифровой и аналоговой обработки сигналов. По мере развития технологий получают всё большее распространение.
Примечания и ссылки
- (in) Редакция, , Texas Instruments ,2010 г.(доступ 29 июня 2010 г. )
- Жан-Батист Вальднер, нано-вычислительный и окружающий интеллект: Изобретая компьютер в XXI — го века, Лондон, Hermes Science,2007 г., 302 с. ( ISBN 978-2-7462-1516-0 ), стр. 37
- ↑ и АВТОБУС, ФРАНСУА ФРАНСИС. , ВРЕМЯ, КОГДА ЧИПЫ ПРИНИМАЮТ СВОИ ЗАКОНЫ: история полупроводников из Техаса … Instruments. , КНИГИ ПО ЗАПРОСУ,2020 г.( ISBN 2-322-25685-4 и 978-2-322-25685-3, OCLC )
- Маккензи, Дональд, Изобретая точность: историческая социология наведения ракет. MIT Press, (1993) p = 156
- Джим Уильямс, Проектирование аналоговых схем: искусство, наука и личности, Newnes,1991 г., 389 с. , стр. 238
- Бюллетень Societe Fribourgeoise des Sciences naturelles, Тома 62-63 ,1973
- .
История
В году двое учёных, живущих в совершенно разных местах, изобрели практически идентичную модель интегральной схемы. Один из них, Джек Килби, работал на Texas Instruments, другой, Роберт Нойс, был одним из основателей небольшой компании по производству полупроводников Fairchild Semiconductor. Обоих объединил вопрос: «Как в минимум места вместить максимум компонентов?». Транзисторы, резисторы, конденсаторы и другие детали в то время размещались на платах отдельно, и учёные решили попробовать их объединить в один монолитный кристалл из полупроводникового материала. Только Килби воспользовался германием, а Нойс предпочёл кремний. В году они отдельно друг от друга получили патенты на свои изобретения — началось противостояние двух компаний, которое закончилось мирным договором и созданием совместной лицензии на производство чипов. После того как в году Fairchild Semiconductor Corporation пустила интегральные схемы в свободную продажу, их сразу стали использовать в производстве калькуляторов и компьютеров вместо отдельных транзисторов, что позволило значительно уменьшить размер и увеличить производительность.
Первая советская полупроводниковая микросхема была создана в 1961 г. в Таганрогском радиотехническом институте, в лаборатории Л. Н. Колесова.[источник?]
Первая в СССР полупроводниковая интегральная микросхема была разработана (создана) на основе планарной технологии, разработанной в начале 1960 года в НИИ-35 (затем переименован в НИИ «Пульсар») коллективом, который в дальнейшем был переведён в НИИМЭ (Микрон). Создание первой отечественной кремниевой интегральной схемы было сконцентрировано на разработке и производстве с военной приёмкой серии интегральных кремниевых схем ТС-100 (37 элементов – эквивалент схемотехнической сложности триггера, аналога американских ИС серии SN-51 фирмы Texas Instruments). Образцы-прототипы и производственные образцы кремниевых интегральных схем для воспроизводства были получены из США. Работы проводились НИИ-35 (директор Трутко) и Фрязинским заводом (директор Колмогоров) по оборонному заказу для использования в автономном высотомере системы наведения баллистической ракеты. Разработка включала шесть типовых интегральных кремниевых планарных схем серии ТС-100 и с организацией опытного производства заняла в НИИ-35 три года (с 1962 по 1965 год). Ещё два года ушло на освоение заводского производства с военной приёмкой во Фрязино (1967 год).
Цифровые микросхемы
Цифровые ИМС — это микроэлектронные схемы, которые используются для преобразования и обработки цифровых сигналов. Цифровые сигналы получают путем дискретизации (оцифровке) аналоговых. Так, если в аналоговой форме данные о температуре любого объекта подаются непрерывным электрическим сигналом с выхода термодатчика, то цифровой сигнал — это последовательность чисел, по значению уровня температуры, измеренной через определенные промежутки времени
При этом чрезвычайно важное значение имеет форма записи чисел
В быту мы пользуемся десятичными числами. При записи такого числа используется позиционная форма представления чисел, согласно которому мы называем не самое число, а только информацию о том, сколько единиц, десятков, сотен, тысяч и т.д. оно содержит. При формировании цифровых сигналов используется двоичная система счисления. При записи двоичного числа мы отмечаем, сколько единиц, двоек, четверок, восьмерок и разрядов высокого порядка, получаемые подъемом в степень числа 2, оно содержит. Так, например, двоичное число 101 содержит одну единицу, ноль двоек и одну четверку и равное десятичному числу 5, а десятичное число 10 в двоичной форме записывается в виде: 1010 — ноль единиц, одна двойка, ноль четверок, одна восьмерка.
Нетрудно увидеть, что для представления числа в двоичной системе счисления нужно больше разрядов, чем в десятичной системе, то есть двоичное число дольше десятичное. Но двоичное число имеет то преимущество, что для его записи необходимо всего два знака — 0 и 1. Поэтому при электронной записи цифровых сигналов можно ограничиться использованием только двухуровневых сигналов. Итак, цифровой электрический сигнал — это последовательность двухуровневых элементарных сигналов 0 и 1, которые называются логическими сигналами. Для их обработки, например, дешифрации или считывания, сложения или вычитания, хранения или задержки во времени, применяют так называемые логические схемы, а в случае микроэлектронных устройств — цифровые микросхемы.
Серии цифровых микросхем
Цифровые ИМС, как и аналоговые, выпускаются сериями. Микросхемы одной серии имеют одинаковые напряжения питания, электрические и эксплуатационные параметры и при совместном использовании не требуют дополнительных согласующих элементов. Среди большого количества цифровых ИМС можно выделить следующие группы: серии функционально полного состава, серии, специализированные по функциональному назначению и микропроцессорные комплекты ИМС.
Серии первой группы включают ИМС различного функционального назначения: логические схемы, триггеры, регистры, счетчики, дешифраторы и др. Чем шире функциональный состав серии, тем в большей степени она обеспечивает выполнение требований к аппаратуре с точки зрения надежности, компактности, экономичности, технологичности, удобства эксплуатации и ремонта. Некоторые серии состоят из 100 и более типов ИМС. Примерами отечественных серий ИМС с развитым функциональным составом могут служить серии: К500, К155, К555, К176, К561, К564 и др. Такие серии можно называть универсальными с точки зрения широкого их применения.
Серии ИМС второй группы характеризуются более узкой специализацией. К ним относят серии ИМС памяти К537, К565, К556, К573, К1601 и др., Серии ИМС согласования с линиями передачи и управления устройствами (интерфейсные ИМС) К169, К170, К1102.
Серии ИМС третьей группы, которые называются микропроцессорными комплектами, включают ИМС, которые необходимы для построения микропроцессорных вычислительных и управляющих устройств. Сюда входят микропроцессоры, схемы ввода-вывода, таймеры, генераторы, различные вспомогательные ИМС. Примеры микропроцессорных комплектов: К580, К1810, К588, К1801, К1803, К1804 и др.
Типы микросхем
В настоящее время выпускается огромное количество типов микросхем. Практически любой законченный электронный узел, стандартный или специализированный, выпускается в микроисполнении. Перечислить и разобрать все типы в рамках одного обзора не представляется возможным. Но в целом по функциональному назначению микросхемы можно разделить на три глобальные категории.
- Цифровые. Работают с дискретными сигналами. Цифровые уровни подаются на вход, с выхода также снимаются сигналы в цифровом виде. Этот класс устройств охватывает область от простых логических элементов до самых современных микропроцессоров. Сюда же относятся программируемые логические матрицы, устройства памяти и т.п.
- Аналоговые. Работают с сигналами, изменяющимися по непрерывному закону. Характерный пример такой микросхемы – усилитель звуковой частоты. Также к этому классу относят интегральные линейные стабилизаторы, генераторы сигналов, измерительные датчики и многое другое. К категории аналоговых принадлежат и наборы пассивных элементов (резисторов, RC-цепей и т.п.).
- Аналогово-цифровые (цифро-аналоговые). Эти микросхемы не только преобразовывают дискретные данные в непрерывные или в обратную сторону. Исходные или полученные сигналы в том же корпусе могут усиливаться, преобразовываться, модулироваться, декодироваться и т.п. Широко распространены аналого-цифровые датчики для связи измерительных цепей различных технологических процессов с вычислительными устройствами.
Также микросхемы делятся по типу производства:
- полупроводниковые – выполняются на одном кристалле полупроводника;
- пленочные – пассивные элементы создаются на основе толстых или тонких пленок;
- гибридные – к пассивным пленочным элементам «подсаживаются» полупроводниковые активные устройства (транзисторы и т.п.).
Но для применения микросхем эта классификация в большинстве случаев особой практической информации не дает.
Технология ИС
Структура интегральной схемы: 1 – пассивирующий (защитный) слой; 2 – верхний слой проводника; 3 – слой диэлектрика; 4 – межуровневые соединения; 5 – контактная площадка; …
Структура полупроводниковой ИС показана на рисунке. Транзисторы и др. элементы формируются в очень тонком (до нескольких мкм) приповерхностном слое кремниевой пластины; сверху создаётся многоуровневая система межэлементных соединений. С увеличением числа элементов ИС количество уровней растёт и может достигать 10 и более. Межэлементные соединения должны обладать низким электрич. сопротивлением. Этому требованию удовлетворяет, напр., медь. Между слоями проводников размещаются изолирующие (диэлектрич.) слои ($\ce{SiO_2}$ и др.). На одной ПП пластине одновременно формируется до нескольких сотен ИС, после чего пластину разделяют на отд. кристаллы (чипы).
Технологич. цикл изготовления ИС включает неск. сотен операций, важнейшей из которых является фотолитография (ФЛ). Транзистор содержит десятки деталей, контуры которых формируются в результате ФЛ, определяющей также конфигурацию межсоединений в каждом слое и положение проводящих областей (контактов) между слоями. В технологич. цикле ФЛ повторяется неск. десятков раз. За каждой операцией ФЛ следуют операции изготовления деталей транзисторов, напр. осаждение диэлектрич., ПП и металлич. тонких плёнок, травление, легирование методом имплантации ионов в кремний и др. Фотолитография определяет минимальный размер (МР) отд. деталей. Гл. инструментом ФЛ являются оптич. проекционные степперы-сканеры, с помощью которых выполняется пошаговое (от чипа к чипу) экспонирование изображения (освещение чипа, на поверхность которого нанесён фоточувствит. слой – фоторезист, через маску, называемую фотошаблоном) с уменьшением (4:1) размеров изображения по отношению к размерам маски и со сканированием светового пятна в пределах одного чипа. МР прямо пропорционален длине волны источника излучения. Первоначально в установках ФЛ использовались $g$- и $i$-линии (436 и 365 нм соответственно) спектра излучения ртутной лампы. На смену ртутной лампе пришли эксимерные лазеры на молекулах $\ce{KrF}$ (248 нм) и $\ce{ArF}$ (193 нм). Совершенствование оптич. системы, применение фоторезистов с высокими контрастом и чувствительностью, а также спец. техники высокого разрешения при проектировании фотошаблонов и степперов-сканеров с источником света длиной волны 193 нм позволяют достичь МР, равных 30 нм и менее, на больших чипах (площадью 1–4 см2) с производительностью до 100 пластин (диаметром 300 мм) в час. Продвижение в область меньших (30–10 нм) МР возможно при использовании мягкого рентгеновского излучения или экстремального ультрафиолета (ЭУФ) с длиной волны 13,5 нм. Из-за интенсивного поглощения излучения материалами на этой длине волны не может быть применена преломляющая оптика. Поэтому в ЭУФ-степперах используют отражающую оптику на рентгеновских зеркалах. Шаблоны также должны быть отражающими. ЭУФ-литография является аналогом проекционной оптической, не требует создания новой инфраструктуры и обеспечивает высокую производительность. Т. о., технология ИС к 2000 преодолела рубеж 100 нм (МР) и стала нанотехнологией.
1.2 Основные особенности и отличия интегральных микросхем от схем на дискретных элементах
1. Микросхема самостоятельно выполняет какую-то
функцию, часто весьма сложную, которую можно осуществить с помощью большого
количества дискретных элементов соединенных по определенной схеме. Поэтому
интегральная микросхема должна рассматриваться не только как элемент с
определенными входными и выходными параметрами, но и как устройство с
определенной внутренней электрической схемой.
2. Усложнение функций выполняемых интегральными
микросхемами, в отличии от схем на дискретных элементах, практически не
сопровождается заметным ухудшением надежности, габаритных размеров и других
показателей.
3. Функциональная сложность и параметры
интегральных микросхем в значительной степени определяются возможностями
технологии их изготовления. Например, совершенствование технологии
обусловливает повышение степени интеграции элементов, это в свою очередь,
позволяет, с одной стороны, на том же кристалле реализовать более сложный
функциональный узел, с другой стороны, за счет сокращения длины соединений,
уменьшаются время задержки сигналов, паразитные емкости.
4. В ИМС при создании функционального узла
предпочтение отдается активным элементам перед пассивными. Это обусловлено тем,
что при одинаковой технологии изготовления тех и других, активные элементы
имеют меньшие размеры.
5. В ИМС реализуются некоторые типы элементов,
которые не имеют аналогов среди дискретных элементов (многоэмиттерные
транзисторы, элементы с инжекционным питанием, структуры с распределенными
параметрами, приборы с зарядовой связью). Их использование открывает широкие
возможности по построению микроэлектронной аппаратуры.
6. Элементы интегральных микросхем имеют
следующие отличия от дискретных элементов:
а). Элементы ИМС имеют большой разброс параметров
относительно расчетных, что обусловлено их малыми размерами, невозможностью
подгонки и подстройки и рядом других технологических особенностей.
б). Элементы ИМС , созданные в одном технологическом
цикле, характеризуются высокой идентичностью параметров и характеристик.
в). Имеет место ограничение номинальных значений
параметров сопротивлений и емкостей, что вызвано малой площадью отводимой под
эти элементы. Индуктивность в виде полупроводникового простого элемента не
реализуется вообще. Имеет место ограничение по мощности рассеивания тепла.
г). Для элементов ИМС характерно наличие ряда
паразитных параметров, отсутствующих в дискретных элементах (появление токов
утечки в подложку, появление емкости между элементом и подложкой, а также
наличие емкостных и индуктивных связей между близко расположенными элементами и
соединениями). Это является следствием создания элементов на единой подложке.
Серия — интегральная микросхема
Серия интегральных микросхем — совокупность типов интегральных микросхем, которые могут выполнять различные функции, имеют единое конструктивно-технологическое исполнение и предназначены для совместного применения.
Серия интегральных микросхем — совокупность типов микросхем, которые могут выполнять различные функции, имеют единое конструктивно-технологическое исполнение и предназначены для совместного применения.
Во многих сериях интегральных микросхем ( в том числе и в серии К155) отсутствие электрической связи с каким-либо потенциалом воспринимается как логическая единица. Поэтому оставление некоторых входов ИМС неподсоединенными в принципе допустимо. Однако следует иметь в виду, что при этом снижается помехоустойчивость схемы и ее быстродействие.
Как функционирует логический микроэлемент серии интегральных микросхем К155, выполняющий операции И-НЕ.
В чем состоит особенность логического микроэлемента серии интегральных микросхем К511, выполняющего операции И-НЕ.
Отечественная электронная промышленность выпускает большое число серий интегральных микросхем различного назначения. Некоторые из них предназначены исключительно для промышленных и научных целей, а поэтому для любительского творчества не подходят. Ряд серий выпускают для использования в вычислительных машинах. Но есть и такие микросхемы, которые могут найти самое широкое применение в радиоприемниках, в том числе рассчитанных для повторения начинающими радиолюбителями. Применение таких приборов в простых приемниках позволяет значительно сократить число дискретных элементов ( конденсаторов, резисторов, диодов, транзисторов) в аппарате. Вместе с тем многие интегральные микросхемы весьма чувствительны к перегрузкам по току и напряжению, к перегреву; поэтому работа с ними требует аккуратности.
Интегральные микроэлектронные логические элементы входят во многие серии дискретных интегральных микросхем: в основном выпускаются микросхемы, реализующие операции И-НЕ.
В настоящее время отечественной промышленностью освоен выпуск нескольких серий интегральных микросхем, предназначенных для работы в радиовещательной и телевизионной прнемо-уси-лительной аппаратуре. Наибольшей функциональной полнотой по типам микросхем обладают серии 2Г9, 236, К237 я iK224, реализованные в гибридном исполнении.
|
Микросхема К155ТЛ1 — два триггера Шмитта ТТЛ с инверторами. а-принципиальная схема одного триггера. б — условное изображение. е — передаточная характеристика. |
Несимметричные триггеры выпускаются как готовые изделия в ряде серий интегральных микросхем ( К155, К. Их описание и методика расчета приводятся в руководствах по импульсной технике.
Разрешающую способность и время установки кода счетчика учитывают при выборе серии интегральных микросхем и типа триггера, а также при выборе способа переключения триггеров — синхронного или асинхронного.
Схема базового элемента со сложным инвертором лежит в основе разработок большинства серий интегральных микросхем ТТЛ. На выходе схемы устанавливается логический нудь, если на всех выходах VT или на всех входах VT поступают сигналы, соответствующие логической единице. При всех остальных комбинациях сигналов на входах схемы выходное напряжение соответствует логической единице.
|
Размещение элементов печатного монтажа на унифицированном поле для интегральных схем серии К-155. |
Структура установочной зоны определяется типом корпуса и серией ИС, а структура коммутационной зоны однородна и не зависит от типа корпуса и серии интегральных микросхем.
|
Логический элемент ТТЛ с двухступенчатой логикой. |
Аналоговые микросхемы
Аналоговые интегральные микросхемы (ИМС) предназначены для преобразования аналоговых сигналов. Аналоговые ИМС используют в аппаратуре связи, телевизионной аппаратуре, радиолокации, медицинской технике и тому подобное. Они более разнообразны, чем цифровые и имеют меньшую плотность упаковки элементов.
По конструктивно-технологичным особенностям аналоговые ИМС могут быть гибридными или полупроводниковыми и изготавливаться на биполярных или полевых транзисторах.
Аналоговые микросхемы делятся на две группы. К первой группе относятся ИМС универсального назначения: операционные усилители, матрицы транзисторов, диодов и т.д., ко второй — специализированные аналоговые ИМС. Интегрированные сверхвысокочастотные (СВЧ) — микросхемы считают специализированными ИМС, но они имеют конструктивно технологическую, схемотехническую и функциональную специфику, что является причиной выделения их в отдельную подгруппу.
Среди аналоговых ИМС выделяют также многоцелевые усилители (операционные усилители). Они предназначены для усиления сигналов в широком диапазоне частот. Ими являются усилители низких, промежуточных и высоких частот. Серия аналоговых операционных усилителей охватывает широкий спектр различного функционального назначения, в совокупности дают возможность разрабатывать определенную группу аналоговых устройств в микроэлектронном исполнении.

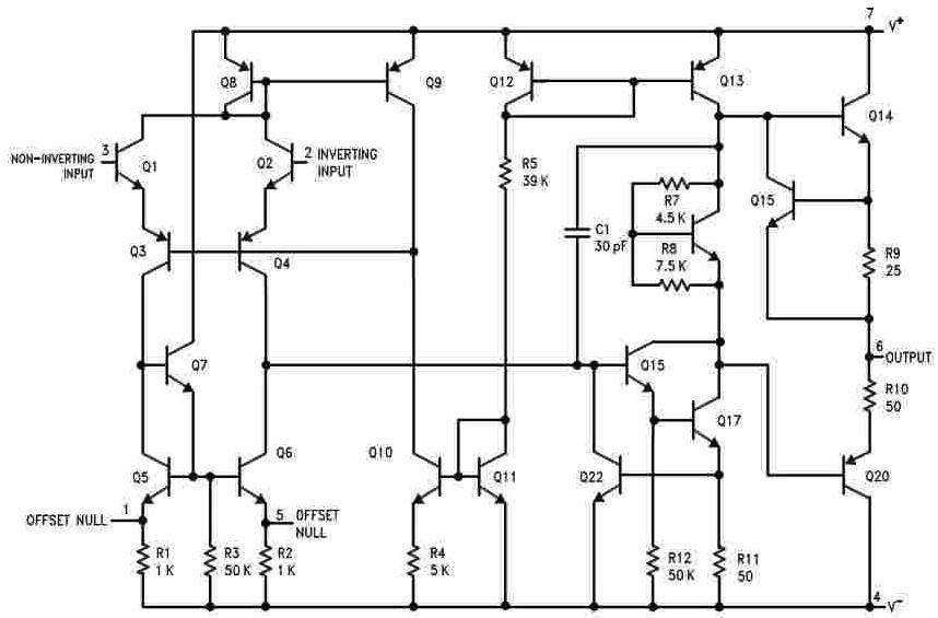
Внутренняя схема простого операционного усилителя К140УД7 (LM741)
Аналоговые микросхемы универсальные и многофункциональные. Эти качества закладывают в них при разработке. Многофункциональные микросхемы изготавливают в массовом производстве. Узкоспециализированные ИМС не пользуются большим спросом, производятся в малом количестве или на заказ, поэтому они дорогие. Аналоговым ИМС, особенно операционным усилителям, свойственна функциональная перенасыщенность по большинству параметров. Это позволяет проектировать приборы промышленной электроники на базе интегральных микросхем с высокими техническими и эксплуатационными показателями.
Особенности аналоговой интегральной схемотехники
Аналоговые интегральные микросхемы предназначены для усиления, обработки и преобразования электрических сигналов, параметры которых изменяются по закону непрерывной функции. К таким аналоговым ИМС принадлежат операционные усилители, интегральные стабилизаторы, компаратора и другие схемы, состоящие из базовых схемотехнических элементов, например, элементарных усилительных каскадов, дифференциальных усилителей, каскадов смещения потенциальных уровней, генераторов стабильного тока, источников опорного напряжения, конечных усилительных каскадов. Эти элементарные схемы широко используются как при проектировании известных, так и при создании новых линейных ИМС.
При разработке полупроводниковых аналоговых ИМС большое внимание уделяется повышению технологичности микросхем, то есть уменьшению количества технологических операций. Это достигается использованием транзисторных структур не только как элементов усиления, а также для выполнения функций пассивных элементов, например, как резисторов, конденсаторов и т
д
При этом важно, чтобы у схемы была низкая чувствительность к разбросу параметров, что увеличивает процент выхода годных ИМС
Для аналоговых микросхем характерно использования обратных связей как с целью повышения электрических характеристик, так и для расширения функциональных возможностей, например, для выборочного усиления, коррекции характеристик и т. п. Поэтому разработчики радиоаппаратуры вводят внешние цепи обратных связей. Необходимо отметить, что в принципиальных схемах ИМС пытаются избежать местных обратных связей. Например, введение глубокого обратной связи для стабилизации режима работы усилительных каскадов по постоянному току (режим покоя) приводит к заметному уменьшению коэффициента усиления. Поэтому чаще всего режим стабилизируют параметрическими способами, используя транзисторные структуры в диодном включении.
Связь между отдельными каскадами в схеме ИМС непосредственная, без переходных конденсаторов. При этом встает проблема согласования как отдельных каскадов в составе микросхемы, так и отдельных микросхем между собой. Для такого согласования необходимо, чтобы потенциалы входящей и исходящей напряжений были близки к потенциалу общей клеммы источника питания. Это достигается, в частности, с помощью каскадов смещения потенциального уровня.






























